教师赌博被警方处罚,10年后又被教育局记过?教育局:作风整顿要求倒查10年并处分
极目新闻记者 舒隆焕
12月16日,甘肃庆阳市镇原县教师李某某向极目新闻反映,2012年5月他与朋友打麻将,玩法是“平和”5元、“炸弹”10元,被公安机关罚款500元。2014年6月,他再次与朋友打麻将被公安机关罚款300元。2023年11月,李某某又被镇原县教育局记过处分,他对该处分有异议。

处分决定(受访者供图)
16日,镇原县教育局工作人员表示,2023年该县开展党员干部作风整顿,要求倒查10年,被公安机关作出行政处罚的公职人员,纪检部门要再次作出处分。业内人士、法律人士均表示,李某某对处分决定、复核结果有异议,可申诉。
教师打麻将遭治安罚款,10年后被记过处分
李某某是镇原县某初级中学一名教师,已从教20多年。
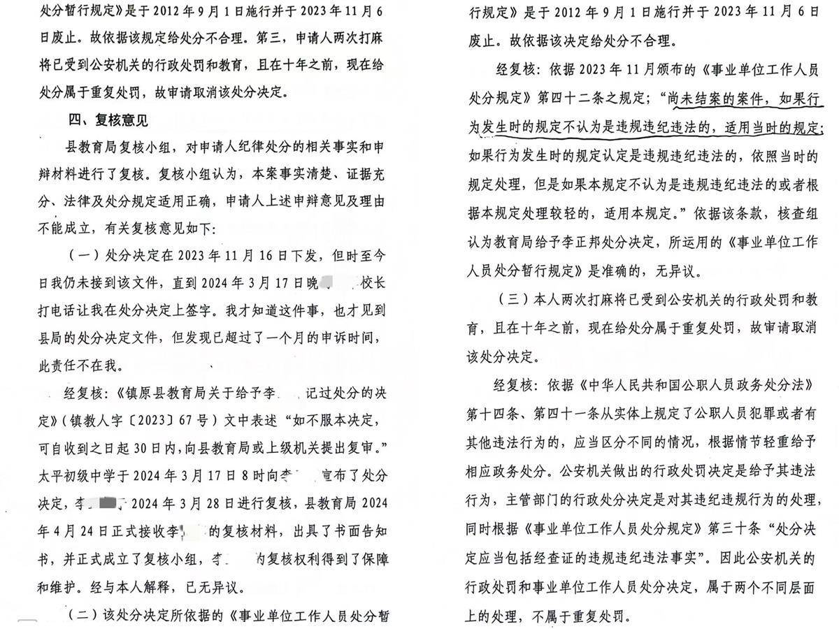
16日,李某某向记者提供的文件显示,镇原县教育局指出,李某某身为教师,本应带头遵纪守法,弘扬社会公德,守职业道德,但其法纪意识淡薄,多次参与赌博,违反了国家法律法规,损害了教师形象;依据《事业单位工作人员处分暂行规定》(简称《暂行规定》)第二十一条第三项的规定,经县教育局2023年11月15日党组会议研究,决定给予李某某记过处分;本决定自2023年11月24日起生效,如不服本决定,可自收到之日起30日内,向县教育局或上级机关提出复审。
李某某对记过处分有异议。“当时派出所处罚我时,为何教育局没找我谈话、训诫和处分。”公安机关已对自己作出了治安处罚和教育,10年后教育局又对自己作出处分,属于重复处罚。《暂行规定》于2012年9月1日起施行,2023年11月6日废止,县教育局以废止的规定为依据作出处分决定,不合理。
为弄清此事,李某某于今年3月28日向镇原县教育局申诉,请求复核上述处分决定,撤销处分。4月24日,县教育局正式接收复核材料,成立复核小组,开展工作。
7月22日,镇原县教育局驳回李某某的复核申请,维持原处罚决定。该教育局指出,根据相关规定,依据《暂行规定》作出处分,是准确的;公安机关的行政处罚和事业单位工作人员的处分决定,属于两个不同层面上的处理,不属于重复处罚。
展开全文
李某某表示,他仍对上述处分决定和复核结果有异议,且这个处分对他评职称,工资、绩效晋级都有影响。

复核意见(受访者供图)
党员干部作风整顿,要求倒查10年并处分
镇原县教育局相关部门工作人员对记者称,上述文件属实,2023年镇原县开展党员干部作风整顿,要求倒查10年,凡是被公安机关作出过行政处罚的在职公职人员,当地纪检部门要对这些人再作出党纪政纪处分,其中包括酒驾、赌博。
该工作人员指出,被处分的不止李某某,全县很多单位都有人被处分,除了政纪处分,党员还要接受党纪处分。李某某被记过处分,影响期是一年,这一年不能评优、评职称,工资、绩效不降级,原则上也不晋级。
西北地区某地派出所一位民警对记者称,如果党员、公职人员因赌博被治安处罚,派出所会定期向当地纪检部门上报这些人员的处罚信息。后续,被处罚者所在的单位可能会对其作出政务处分、纪律处分。
西北地区某地市纪检部门工作人员指出,如果处分决定依据的法律法规经复核,适用不准确,教育局应进行纠正。但公安机关的治安处罚和职能部门、纪检部门的政务、纪律处分不是一回事,政务、纪律处分一般不受时间限制。该工作人员建议,李某某如果对复核结果有异议,可向市教育局申诉。
北京市中闻(西安)律师事务所谭敏涛律师认为,虽然镇原县教育局出具处分决定前,《暂行规定》已被废止,但又出台了新规定,对于李某某之前的行为,可按照原暂行规定进行处分。不过,李某某第一次打麻将的时间是2012年5月,在《暂行规定》施行之前,处罚决定以此为依据,不太准确。他表示,李某某如果对复核结果不服,可自接到复核决定之日起30日内,按照《事业单位工作人员申诉规定》等有关规定向原处分决定单位的主管部门或者同级事业单位人事综合管理部门提出申诉。
李某某第一次打麻将依据《暂行规定》作出处分是否准确?上述教育局工作人员未正面回应。他表示,2023年开展整顿工作时,当地统一依据的是《暂行规定》,倒查10年,“(事业单位的涉事人员)都是按照这个规定给的处分。”此外,处分决定上报当地纪检部门审核通过后,教育局才下发。该工作人员也提到,李某某仍可继续申诉。









评论